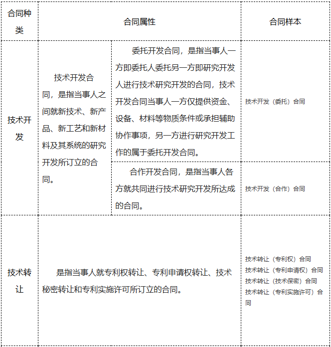
横向项目:指经费来源性质属于社会资金资助的项目。包括各类企事业单位和个人委托研究与合作研究的项目;境外(含港、澳、台)基金和非基金类资助的研究项目;国内各民间基金资助的研究项目。包括:技术开发、技术转让、技术咨询、技术服务四种类型。


横向项目政策规定
魔性论坛
横向科研项目及经费管理暂行办法(长春工大科字[2019]1号).pdf
《魔性论坛
横向科研项目及经费管理暂行办法》补充规定(长春工大科字[2019]10号).pdf
魔性论坛
促进科技成果转化实施办法(试行)(长春工大科字[2016]1号).pdf